降低或解除学生违纪处分暂行规定
为进一步体现“以人为本”的学生管理理念,给违纪学生以改过自新的机会,特制订本规定。
一、申请降低或解除处分的条件
(一)记过(含记过)以下处分者,须经过半年以上思想和行为考察期方可提出降低或解除处分申请;记过以上处分者,须经一年以上思想和行为考察期方可提出降低或解除处分申请。
(二)在考查期间遵纪守法,无任何违规违纪现象。
(三)在考察期间学习勤奋,成绩在班级前50%内,无不及格现象,综合素质测评成绩在班级前50%内。
(四)能积极参加学校、学院和班级组织的公益活动、青年志愿者活动、义工活动、社会实践等各种集体活动并获得好评。
(五)以下情形不予降低或解除处分
1.毕业班学生获记过(含记过)以上处分不得申请降低或解除;
2.凡受到两次以上处分(含处分已经被降低或解除后再次受到处分)不得申请降低或解除;
3.班级民主评议通过率低于2/3者不予降低或解除。
二、学生申请降低或解除处分的程序及办理时间
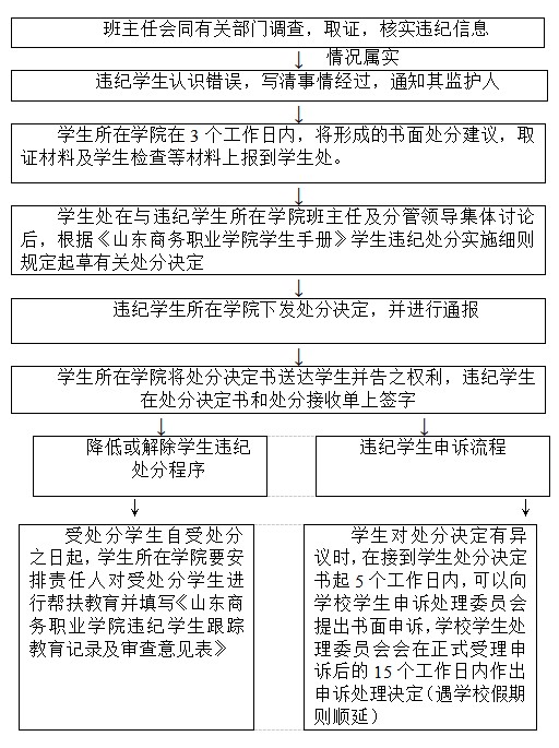
1.受处分学生自受处分之日起,学生所在学院要安排责任人对受处分学生进行帮扶教育并填写《山东商务职业学院违纪学生跟踪教育记录及审查意见表》。
2.考察期结束,由学生本人写出书面申请报告交所在学院,列举降低或解除处分的原因和所具备的条件。
3.由班级参照处分降低或解除条件,对学生考察期间的表现进行民主评议和测评,民主评议投票通过后,由班委写出民主评议报告,经班主任签字后交所在学院并由学院存档。
4.由学院领导、辅导员、班主任组成评审小组,集中对本学院申请降低或解除处分学生进行研究,提出初步意见报学生处。
5.由学生处审核并经主管院领导签署意见后发文执行。
三、学生处分降低或解除后,恢复参与各项评优及助学贷款等资格,学生档案中不再记载。
四、本细则自二〇二二年六月起实施。
附件:《山东商务职业学院违纪学生跟踪教育记录及审查意见表》
学生违纪处分流程图
